DBMS 개념
데이터베이스 관리 시스템(database management system, DBMS)은 다수의 사용자들이 데이터베이스 내의 데이터를 접근할 수 있도록 해주는 소프트웨어 도구의 집합니다. DBMS은 사용자 또는 다른 프로그램의 요구를 처리하고 적절히 응답하여 데이터를 사용할 수 있도록 해준다.
기능
- 정의 : 데이터에 대한 형식, 구조, 제약조건들을 명세하는 기능이다. 이때 데이터베이스에 대한 정의 및 설명은 카탈로그나 사전의 형태로 저장된다.
- 구축 : DBMS가 관리하는 기억 장치에 데이터를 저장하는 기능이다.
- 조작 : 특정한 데이터를 검색하기 위한 질의, 데이터베이스의 갱신, 보고서 생성 기능 등을 포함한다.
- 공유 : 여러 사용자와 프로그램이 데이터벱이스에 동시에 접근하도록 하는 기능
- 보호 : 하드웨어나 소프트웨어의 오동작 또는 권한이 없는 악의적인 접근으로부터 시스템을 보호
- 유지보수 : 시간이 지남에 따라 변화하는 요구사항을 반영할 수 있도록 하는 기능
장점
- DMBS는 자료의 통합성을 증진(DMBS는 자료와의 관계성을 정의하기 때문에 자료 통합이 증진)
- DMBS는 데이터의 접근성 용이
- 데이터 통제 강화
- 애플리케이션 프로그램들을 쉽게 개발하고 관리 가능
- 보안 강화
종류
| DBMS | 제작사 | 작동 운영체제 | 기타 |
| MySQL | Oracle | Unix, Linux, Windows, Mac | 오픈소스, 상용 |
| MariaDB | MariaDB | Unix, Linux, Windows | 오픈소스, MySQL개발자 제작 |
| PostgreSQL | PostgreSQL | Unix, Linux, Windows, Mac | 오픈소스 |
| Oracle | Oracle | Unix, Linux, Windows | 상용 시장 점유율 1위 |
| SQL Server | Microsoft | Windows | 중/대형급 시장에서 사용 |
| DDB2 | IBM | Unix, Linux, Windows | 메임프레임 시장 점유율 1위 |
| Access | Microsoft | Windows | PC용 |
| SQLite | SQLite | Android, iOS | 모바일 전용, 오픈소스 |
DBMS의 분류
DBMS의 유형은 계층형(Hierarchical), 망형(Network), 관계형(Relational), 객체지향형(Object-Oriented), 객체관계형(Object-Relational) 등으로 분류된다. 현재 사용되는 DBMS 중에는 관계형 DBMS가 가장 많은 부분을 차지하며, MySQL도 관계형 DBMS에 포함된다.
○ 계층형 DBMS
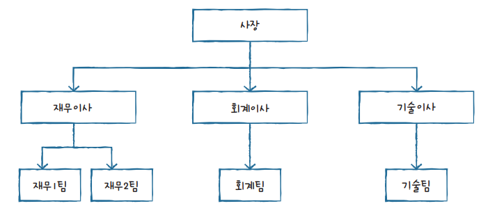
- 계층형 DBMS(Hierarchical DBMS)는 처음으로 등장한 DBMS 개념으로 1960년대에 시작되었다. 아래 그림과 같이 각 계층은 트리 형태를 갖는다. 사장 1명에 이사 3명이 연결되어 있는 구조. 계층형 DBMS의 문제는 처음 구성을 완료한 후에 이를 변경하기가 상당히 까다롭다. 또한 다른 구성원을 찾아가는 것이 비효율적이다. 예를 들어 재무2팀에서 회계팀으로 연결하려면 재무이사 -> 사장 -> 회계이사 -> 회계팀과 같이 여러 단계를 거쳐야한다. 지금은 사용하지 않는 형태.

○ 망형 DBMS
- 망형 DBMS(Network DBMS)는 계층형 DBMS의 문제점을 개선하기 위해 1970년대에 등장. 다음 그림을 보면 하위에 있는 구성원끼리도 연결된 유연현 구조. 예를 들어 재무2팀에서 바로 회계팀으로 연결이 가능. 하지만 망형 DBMS를 잘 활용하려면 프로그래머가 모든 구조를 이해해야만 프로그램 작성이 가능하다는 단점이 존재. 지금은 거의 사용하지 않는 형태.

○ 관계형 DBMS
- 관계형 DBMS(Relational DBMS)는 줄여서 RDBMS라고 부른다. MySQL뿐만 아니라, 대부분의 DBMS가 RDBMS 형태로 사용된다. RDBMS의 데이터베이스는 테이블(table)이라는 최소 단위로 구성되며, 이 테이블은 하나 이상의 열(column)과 행(row)으로 이루어져 있다.

RDBMS에서는 모든 데이터가 테이블에 저장된다. 이 구조가 가장 기본적이고 중요한 구성이기 때문에 RDBMS는 테이블로 이루어져 있으며, 테이블은 열과 행으로 구성되어 있다는 것을 파악했다면 RDBMS를 어느정도 이해했다고 할 수 있다.
데이터베이스 관리 시스템 - 위키백과, 우리 모두의 백과사전
위키백과, 우리 모두의 백과사전. 데이터베이스 관리 시스템(영어: database management system, DBMS)은 다수의 사용자들이 데이터베이스 내의 데이터를 접근할 수 있도록 해주는 소프트웨어 도구의 집
ko.wikipedia.org
[데이터베이스 이해하기] Database(DB), DBMS, SQL의 개념
데이터베이스(Database, DB)란? : 데이터의 저장소. DBMS(Database Management System, 데이터베이스 관리 시스템)란? 데이터베이스를 운영하고 관리하는 소프트웨어. 계층형, 망형, 관계형 DBMS 중 대부분의 DBM
hongong.hanbit.co.kr